About us
Our Philosophy and Code of Conduct
CEO’s Message
History and Company Profile
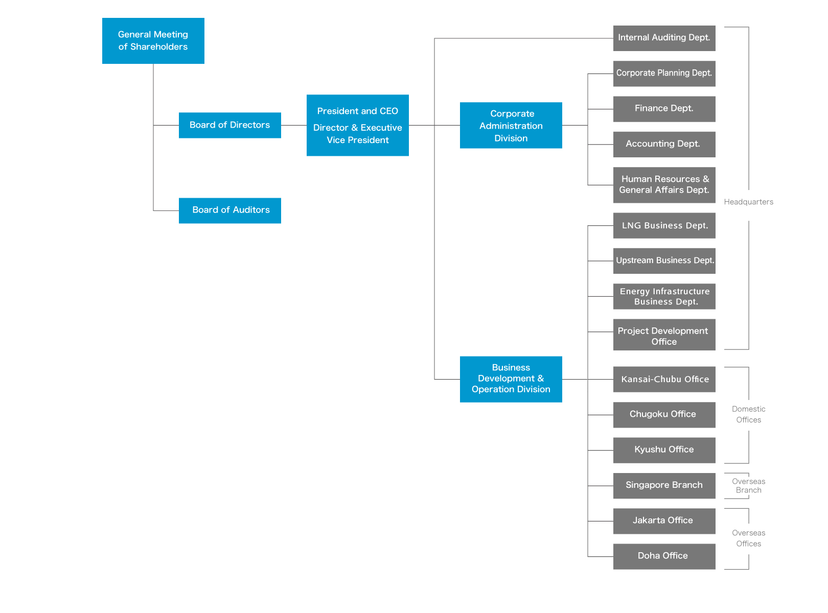
Organizational Chart
News and Announcements
Our Expertise
Upstream Activities
Downstream Activities
Trading
LNG Procurement Solutions
Sustainability
CSR Activities
Contact Us
JP
About Us
Organizational Chart
Top
About us
Organizational Chart
(as of April 1, 2021)